Modelos populacionais de ecossistemas
DOI:
https://doi.org/10.18406/2316-1817v6n32014606Resumo
Esta revisão sobre a modelagem ecológica discute os principais tipos de modelos de ecossistema, desde os modelos clássicos de Malthus e Verhulst até os Modelos Predador-Presa, que podem ser empregados para analisar a dinâmica de populações naturais. Foram detalhados as fases do processo de construção de modelos com a finalidade de formar uma base conceitual para a construção de modelos mais complexos. Acreditamos que a modelagem pode constituir uma ferramenta de suporte para o planejamento do uso sustentável dos recursos naturais.
Downloads
Arquivos adicionais
- Figura 1. Padrão de crescimento populacional exponencial (Modelo Malthusiano).
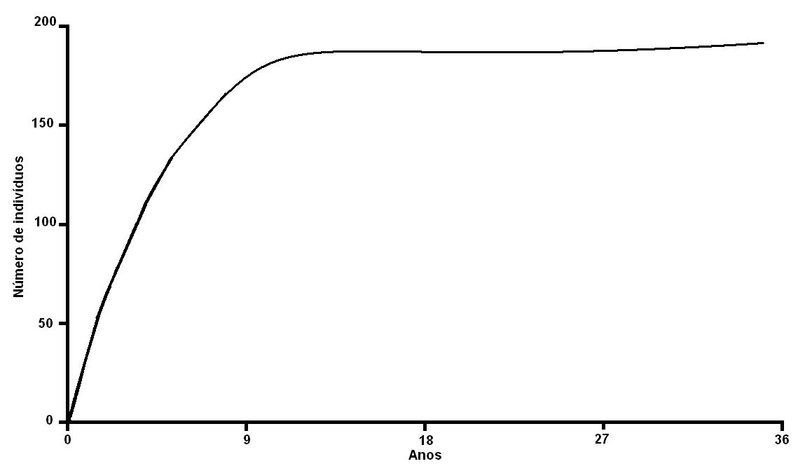
- Figura 2. Exemplo do padrão de crescimento gerado através do modelo logístico de Verhulst.
- Figura 3. Padrão de oscilação de Modelos Lotka-Volterra.
- Figura 4. Ciclos resultantes da relação entre predadores e presas e ponto crítico.
Publicado
Como Citar
Edição
Seção
Licença
A Revista Agrogeoambiental é um periódico científico de acesso aberto e gratuito.
A submissão de artigos e demais obras de comunicação científica para a Revista Agrogeoambiental implica plena aceitação pelo autor e pelos coautores da política de direitos autorais abaixo:
● Autor e coautores mantêm os direitos autorais e concedem à revista o direito de primeira publicação, com o trabalho simultaneamente licenciado sob a Licença Creative Commons Attribution, que permite o compartilhamento do trabalho com reconhecimento da autoria e publicação inicial nesta revista.
● Autor e coautores têm permissão e são estimulados a publicar e distribuir seu trabalho on-line (ex.: em repositórios institucionais ou na sua página pessoal) após seu aceite e publicação pela Revista Agrogeoambiental - mantendo o reconhecimento de autoria e publicação inicial nesta revista.
● Autor e coautores declaram que a obra é de autoria deles e responsabilizam-se por sua originalidade e pelas opiniões nela contidas.
● Após aceito e publicado o artigo, autor e coautores autorizam o editor a divulgar em mídias e modalidades de escolha do editor.
● O autor e os coautores resguardam os direitos autorais morais do obra publicada.